国有资产管理处
首页
部门概况
图片新闻
采购公告
中标公告
学校首页
机构设置
资产管理科
招标管理科
设备管理科
产权与合同管理科
规章制度
工作动态
党建工作
办事指南
下载中心
业务平台
当前位置:
首页
>>
办事指南
>>
正文
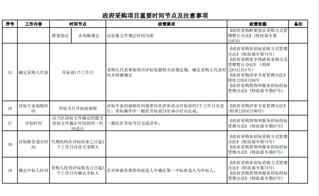
政府采购项目重要时间节点及注意事项
2025-10-13 11:40
审核人:
附件【
政府采购项目重要时间节点及注意事项.xlsx
】
已下载
次
【
关闭窗口
】